必威西汉姆官网平台新闻

当前位置: 首页 / 必威西汉姆官网平台新闻 / 正文

公司2019年度研究生教改课题和教育创新项目立项取得佳绩

发布日期:2019-09-18 浏览量:

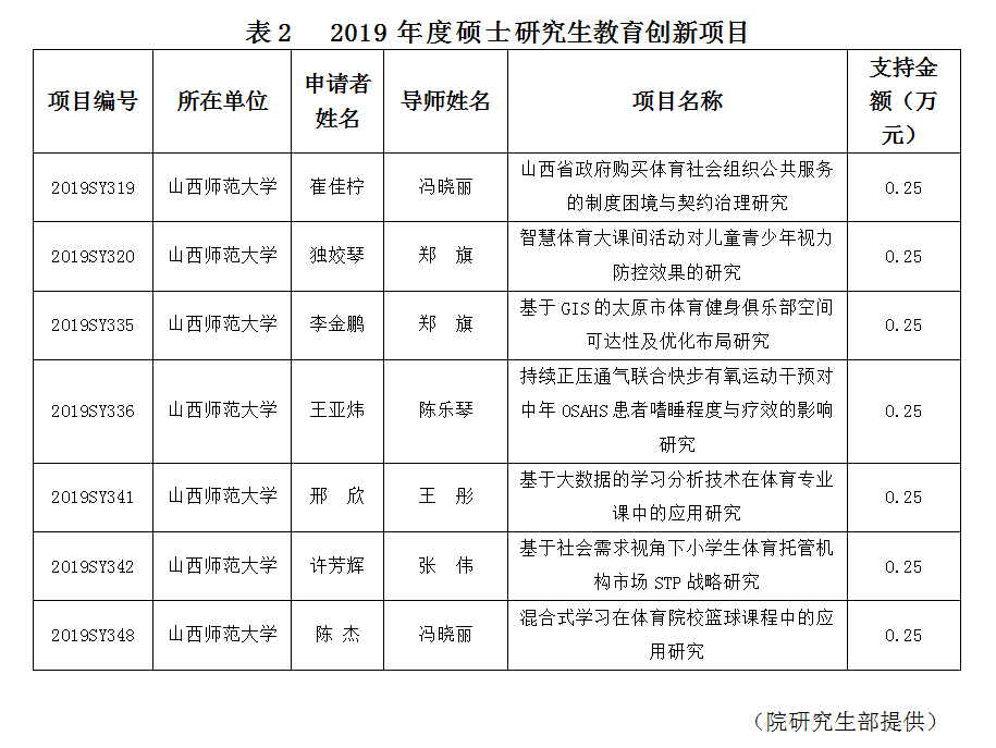
近日,山西省教育厅公布2019年准予立项的研究生教育改革课题和2019年研究生教育创新项目名单。公司获批资助研究生教育创新计划项目56项,公司获批资助项目7项,总经费1.75万元,获批研究生教改课题1项,项目清单如下: